设为首页
收藏本站
手机版
用户名
Email
自动登录
找回密码
密码
登录
立即注册
快捷导航
网站首页
港彩大厅
澳彩大厅
六合图库
玄机资料
香港挂牌
新版跑狗
老版跑狗
金旺信箱
六信红字
讀者論壇
全年资料
搜索
搜索
本版
帖子
用户
任我发导航网址① 169933.com ② 190033.com ③ 196633.com ④ 209933.com ⑤448448.com ⑥448448.net ⑦ 任我发心水论坛.com ⑧ 任我发论坛.com ⑨ 448448.bet ⑩448448.app 448f.com 广告联系飞机 @my55678
任我发心水论坛
»
网站首页
›
交流与讨论
›
港彩大厅
›
港 17期 预测三中三。附:AI解藏宝图
返回列表
港 17期 预测三中三。附:AI解藏宝图
[复制链接]
阅读字号:
大
中
小
微信扫一扫 分享朋友圈
已有
5826524
人穿越成功
教程:手机怎么扫描二维码
骑驴拉磨
发表于 2025-2-15 16:06:35
来自手机
|
显示全部楼层
|
阅读模式
本帖最后由 骑驴拉磨 于 2025-2-15 16:15 编辑
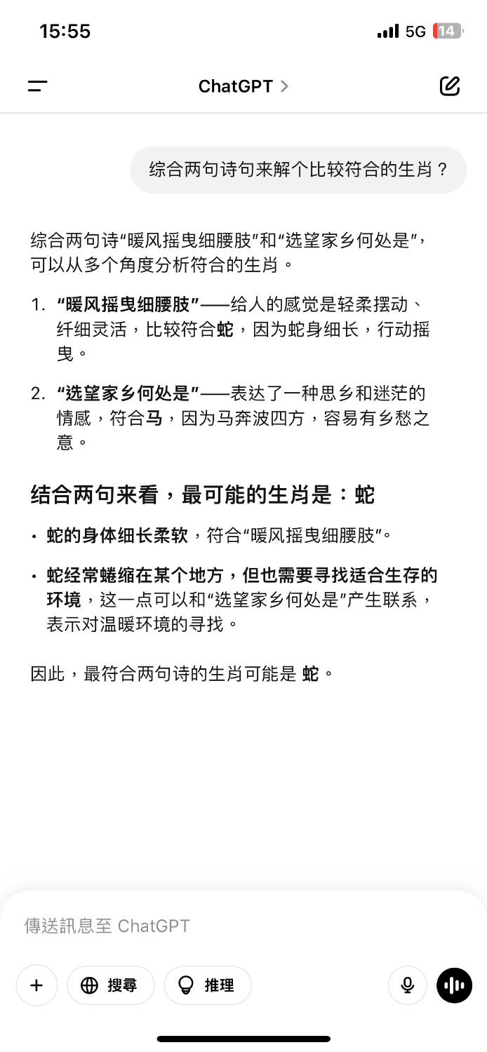
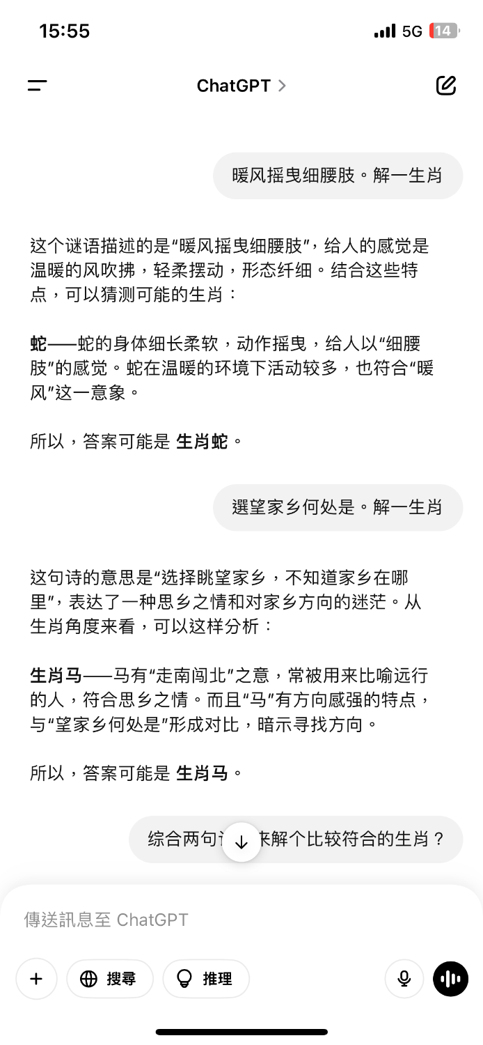
今晚的8个平特码:07-28-30-32-33-35-44-47(修正)
AI的解释下如图。
附 上期8个平特码 07-17-21-23-27-29-32-42(修正)(中三个)绝不是马后炮。结果打麻将没有下注有点小亏。
发出来只是给大家参考。小赌怡情养性。对错勿怪哈。
百万提醒:文明论码、禁止灌水。发布网址、联系方式、网站名称、攻击、互喷、讲脏话、违者封号处理。
回复
使用道具
举报
深度求索
发表于 2025-2-15 16:08:22
|
显示全部楼层
唯恐天下不亂,只說你解的就好了,為什麼要搬石頭砸自己的腳?
收起回复
深度求索
回复
骑驴拉磨
举报
你希望以後資料難度變得沒有任何參考價值嗎?
02-15
回复
骑驴拉磨
举报
什么意思?
02-15
回复
我要说一句
回复
支持
反对
使用道具
举报
楼主
|
骑驴拉磨
发表于 2025-2-15 16:14:55
来自手机
|
显示全部楼层
手机编辑的,修正了本期和上期的平特吗!
我要说一句
我要说一句
回复
支持
反对
使用道具
举报
风中客
发表于 2025-2-15 16:16:49
来自手机
|
显示全部楼层
你以为只有你是个职明人吗?
收起回复
庆梅子
回复
骑驴拉磨
举报
没事,尽情发,百花齐放。有些人见不得人好
02-15
回复
啊贵
回复
骑驴拉磨
举报
这里头有坐庄的。怕大家都跟呗
02-15
回复
骑驴拉磨
举报
什么意思?
02-15
回复
我要说一句
回复
支持
反对
使用道具
举报
卧龙出山
发表于 2025-2-15 17:20:37
|
显示全部楼层
遥望都能写错?这ai也是不行
我要说一句
我要说一句
回复
支持
反对
使用道具
举报
战曾到底
发表于 2025-2-18 00:54:52
来自手机
|
显示全部楼层
顶着
我要说一句
我要说一句
回复
使用道具
举报
返回列表
高级模式
B
Color
Image
Link
Quote
Code
Smilies
您需要登录后才可以回帖
登录
|
立即注册
本版积分规则
发表回复
回帖并转播
回帖后跳转到最后一页
B
Color
Link
Smilies
您需要登录后才可以回帖
登录
|
立即注册
提交
还可输入
200
个字符
Copyright © 2000-2026 All Rights Reserved 版权所有
快速回复
返回顶部
返回列表